Hi guy, I have some problem when tunning my first large drone.
I have an 24inch, about 8kg, Motor 7005 with 230KV/ 6s battery.
I have done the initial setup and went to fly it first time.
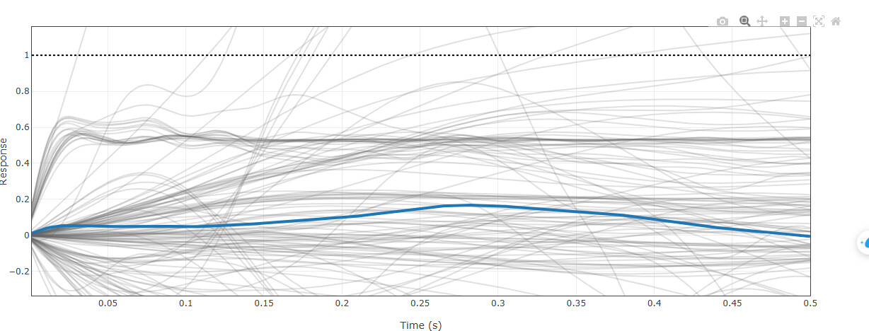
First, at Stabilize with small roll/pitch input, the PID seem give a good output, but when I put stick larger, it’s going to flight away at the direction I gave. When I release the joystick, it still lean at it direction and I have to put the joystick inverse to pull it back, and now it still lean at the new direction (you can see at the logs). I think the P term too low, so I change P term of Roll and Pitch Rate from 0.18 to 0.20. And I have the picture below for Pitch Rate Step Respone.
So, I would like to further increase the P and D gains. Is this the correct approach?
Second, when I change from Stabilize mode to AltHold, the yaw start spinning CCW direction and I have to LAND immediately. This problem only occur after I takeoff at Stabilize and fly about 10s, or when I change it to AltHold, Im not sure
D. I check the log and (un)fortunately see the COMPASS_ORIENT is set at 6, but I attached the COMPASS aligned with the nose of quad. I think it could be the problem, I will fix it and fly again. One more thing, I tilt the motor at it moment torque directon for a better Yaw Control, about 5 or 7 degree for each motor.
Do you think the COMPASS_ORIENT is the only problem, or should I have to tunning PID for Yaw Rate? (the PID of Yaw Rate and Step Respone show in below picture)
Please check the log and give me some advice, thank you guys.
Wish you have a nice day!


